編譯:Felix,PANews
2025 年 12 月 3 日,以太坊將在主網啟動「Fusaka」升級,這是繼 5 月的「Pectra」升級之後,今年第二次重大硬分叉。 Fusaka 的名字源自於兩個內部升級代碼名稱,Osaka(執行層升級)和 Fulu(共識層升級)的合併。
什麼是 Fusaka 升級?
Rollup 目前承載了以太坊的大部分交易和手續費收入,但它們仍受到發布回 L1 的數據量以及成本的限制。
Fusaka 升級旨在緩解這種壓力。其主要功能 PeerDAS(對等資料可用性採樣)可讓驗證者無需下載所有內容即可驗證 Rollup 資料區塊,從而降低頻寬和儲存需求,同時大幅提升資料吞吐量。
同時,「Blob-Only Parameter」(簡稱 BPO)、新的 gas 和區塊大小限制以及歷史過期的調整,使區塊鏈能夠適應多次的容量提升。
本文將剖析 Fusaka 升級帶來的變化,在 Surge 、 Verge 和 Purge 路線圖中的定位,以及在未來幾年可能對使用者、 Rollup 和整個以太坊生態系統產生的影響。
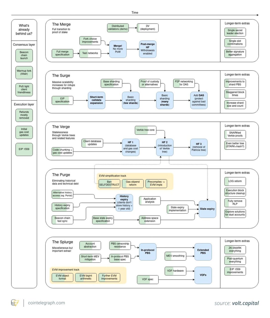
從 Merge 到 Fusaka:路線圖
想了解 Fusaka 的定位,不妨回顧一下以太坊的發展歷程。
The Merge(2022 年)「合併」使以太坊從工作量證明機制轉變為權益證明機制,能耗降低了約 99.9% 。
Shapella(2023 年)實現了質押以太幣的提取,將單向質押系統轉變為流動性系統,吸引了更多的驗證者。
Dencun(2024 年 3 月)引入了以太坊改進提案(EIP)4844「blob」,這是一種用於 Rollup 的更便宜的臨時數據通道,也被稱為 protodanksharding 。
Pectra(2025 年 5 月)增加了 EIP-7702 帳戶抽像功能,並重新調整了諸如 2048 個以太幣的驗證者上限等質押參數。
這些升級與 Vitalik Buterin 簡略的路線圖相符:Merge 、 Surge 、 Verge 、 Purge 和 Splurge 。 Surge 旨在透過 Rollup 和更好的資料可用性來擴展以太坊,而 Verge 和 Purge 則專注於更輕量級的用戶端和清除舊的歷史紀錄。

Fusaka 是第一個同時推動所有這些功能的升級。它作為 Surge 的一部分為 Rollup 數據進行擴展,並作為 Verge 和 Purge 的一部分優化歷史記錄和更輕量級的同步機制。它也為模組化的以太坊堆疊設定了明確的目標,在 L1 結算的基礎上增加 L2 吞吐量,實現每秒超過 10 萬筆交易 (TPS) 。
PeerDAS 、 blobs 和更大的區塊
Fusaka 的核心擴容方案是 EIP-7594,即 PeerDAS 。
PeerDAS 不再要求每個完整節點下載完整的 Rollup 資料區塊,而是將其分割成更小的單元,並使用抽樣和糾刪碼技術,使驗證節點僅獲取隨機片段。如果可用片段夠多,網路就可以確信完整資料存在。
這樣可以減少每個節點的頻寬和存儲,並為最終實現 blob 容量 8 倍的成長奠定基礎,而無需強迫質押者升級硬體。
為了使這種增長更具靈活性,EIP-7892 引入了 BPO 分叉,這是一種小型硬分叉,僅更改三個與 Blob 相關的參數:目標值、最大值和基礎費用調整因子。
Fusaka 之後,以太坊可以根據 L2 需求的增長,以更小、更頻繁的方式提升 blob 容量,而無需像以往那樣等待數年才能進行一次重大分叉。
在執行方面,Fusaka 更新了 gas 和區塊大小:
- 有效區塊 gas 目標值從目前的 4,500 萬大幅提升。 EIP-7825 限制了單筆交易可使用的 gas 量,而 EIP-7934 則增加了 10 MB 遞歸長度前綴(RLP)區塊大小限制,以降低拒絕服務攻擊(DoS)的風險。
- EIP-7823 和 EIP-7883 重新定價並限制了 MODEXP 預編譯,以防止一次繁重的加密呼叫使整個區塊停滯。
簡而言之,Fusaka 為以太坊提供了更多空間來儲存 Rollup 資料和複雜交易,同時增加了安全機制,確保區塊對普通節點仍可驗證。
使用者體驗、安全性和開發者工具
Fusaka 的改進並非僅著眼於容量,有多個 EIP 也專注於使用者體驗、安全性和開發者操作便利性。
EIP-7917 使下一個 epoch 的提議者日程完全確定,並且可以通過信標根在鏈上訪問。這對於基於 Rollups 和預先確認的方案至關重要,因為這些方案需要提前知曉哪個驗證者將提議給定的區塊,以便提供快速且可靠的軟最終性(Soft Finality)保證。
在使用者體驗方面,EIP-7951 增加了 secp256r1 預編譯,使以太坊原生支援 P-256 簽名,該曲線被 Apple 的 Secure Enclave 、 Android Keystore 、 Fast Identity Online 2(FIDO2)和 WebAuthn 金鑰所採用。這使得錢包能夠依賴裝置層級的生物辨識和金鑰,而非助記詞,使 L1 更接近主流平台的登入流程。
開發人員獲得了 EIP-7939,即計算前導零的操作碼,它用於計算 256 位元字中的前導零數量。它使得位元級數學運算、大整數運算以及一些零知識證明電路的實現成本更低、難度更低。
最後,EIP-7642 擴展了以太坊的歷史數據過期機制,允許客戶端丟棄更多合併前及更早的數據,同時公佈其提供的數據範圍。這可以為每個節點節省數百 GB 的空間,並能顯著加快新驗證者的同步速度。
誰獲益:L2 節點、驗證節點和以太坊持有者
對於 L2 生態系統而言,PeerDAS 和 BPO 分叉相結合,使得數據更便宜且更豐富。
分析師估計,Fusaka 加上首個 BPO 分叉可能會在一段時間內將 L2 數據費用降低 40% 至 60%,尤其是像 DeFi 、遊戲和社交這類高吞吐量的應用場景。更低的數據費用意味著有更多空間進行試驗,並可能引發新一輪圍繞價格和用戶體驗的 Rollup 競爭。
對於節點運營商和驗證者來說,Fusaka 減輕了一些負擔,但也增加了其他負擔。採樣和歷史過期減少了節點需要下載和儲存的資料量,使得新節點更容易同步到最新區塊。
然而,隨著 BPO 分叉將 blob 計數推得更高,配備良好的驗證者和基礎設施提供商將承擔更多的上傳頻寬,如果客戶端實現和指導不夠謹慎,可能會將網路推向規模更大的營運商。
機構和權益質押服務提供者往往將 Fusaka 視為一種策略賦能,而非一次性的速度提升。更可預測的資料吞吐量、更安全的 gas 和區塊大小限制以及更清晰的歷史管理,都讓大規模驗證器運作更容易規劃。
對於 ETH 持有者而言,其影響顯而易見。以太坊網路底層正在被調整為 L2 級別的高容量結算和數據引擎,最低費用和 blob 定價也進行了調整,以吸引更多交易活動在以太坊上進行結算,這可能會影響費用市場和驗證者獎勵。
然而,這種調整也存在權衡取捨。協議變得更加複雜,如果普通用戶沒有感受到成本和體驗方面的明顯改善,可能會招致批評。
Fusaka 之後:Glamsterdam 及邁向 10 萬 TPS 之路
下一個名為 Glamsterdam 的升級預計將於 2026 年推出,其兩大亮點是:提議者建構者分離(ePBS)和區塊級訪問清單(BAL)。
- ePBS 致力於透過在協議層面將區塊建構和提議分離,來強化最大可提取價值(MEV)供應鏈,而非僅依賴外部中繼。
- BALs 旨在實現更有效率的執行以及更好地處理狀態訪問,包括未來 blob 容量的增加。
PeerDAS 和 BPO 分叉推動了 Surge 的發展。歷史記錄過期時間的延長和點對點(P2P)的調整則反映了 Verge 和 Purge 的主題。諸如提議者預覽(Proposer Lookahead)和 P-256 支援等用戶體驗升級,使得預確認和通行密鑰錢包能夠大規模地實現。
如果以太坊能保持這樣的節奏推進,那麼 Fusaka 將更多地被視為一個轉折點。它標誌著路線圖從分散的計劃轉變為一個連貫且注重價值的擴容方案。其目標是在不放棄最初使網路具有價值的去中心化特性的情況下,支援每秒 10 萬筆交易的模組化堆疊。
(以上內容獲合作夥伴 PANews 授權節錄及轉載,原文連結 )
免責聲明:本文只為提供市場訊息,所有內容及觀點僅供參考,不構成投資建議,不代表區塊客觀點和立場。投資者應自行決策與交易,對投資者交易形成的直接或間接損失,作者及區塊客將不承擔任何責任。











